
The Hidden Conquest
Third-Person Turn Base RPG

Untitled Hex Game
Top-Down Runner
Platform: Mobile
Team Size: 1
Role: Game & Level Designer
Period: 3 Days
URL: https://bit.ly/382sovJ
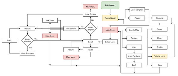
Game Overview
It’s all start from an idea of the level centric narrative-driven auto-runner game having hexagonal grid movement with low poly visual aesthetics. Mobile devices are the targeted platform for this game and mechanics will be the same from the start to the end of the game but we got to explore difficulty as the level progresses. Each level represents a unique planet which indirectly also the part of game narrative describing the journey of our main protagonist as he searches for his home by exploring different worlds.
Game Mechanics
For simple understanding, we are going to divide the mechanics into three categories which are player control, player lives and level design ingredients.
Player Control
The overall game is based on the movement of our main character on the hex grid. The player will be placed on the hexagonal tile in the level and speed of the player will increases as we progress through the levels. We don’t have any agency over the speed of our character. What we can do is we can control our player in the left or right direction by tapping on half of the left and right area of mobile screen and those left and right areas of the screen will be calculated from the centre point of the screen. So, there are six sides in the hexagonal tile and the angle between each side is 60 degree which implies that our character turning in left and right is also depend upon that angle. We will simply turn the player along that 60-degree angle whenever we tap on the right or left area of the screen.
The big challenge was to sync up those turns with the speed of the character and the hex tiles grid. If we lose sight from any of them we will lose the consistency of the expected hex grid movement. So, we will limit the taps on the screen to per tiles on the level grid. For simple explanation, one tap on left or right will only work for per one tile of the level. If the user taps twice or thrice then those inputs will be added in the queue and will come into action when one input action is complete for the current tile and second input will come into action on next destination position from the current tile and so on. Controls can also go in complete auto player mode when player collect the special boost-up gems placed in the levels.

Level Ingredients
These are mainly the obstacles, power-ups and some other intractable objects which cause some action to the player movement. There will be only eight levels each representing a planet with different layout and design. Levels will be handmade, not procedural generated. Each level represents a new design with different ingredients and props in it.
-
Normal and boost-up gems: All normal and boost-up gems will be placed in the level with the very precise and expected movement of the player. Boost-up gems will be helping up the player to in auto player mode and normal one will be acted as an objective for each level. We will show these normally collected gems from each level on the win screen after completing the level.
-
Fast and slow tiles: There will be a random placement of slow and fast tiles in the level grid. Fast tiles will help the player to boost up his speed and slow tiles will act as an obstacle which will slow down the player eventually.
-
Save Checkpoints tiles: When a player reaches to the game over the state than the last checkpoint will be determined by the tracking of the player on the last checkpoint tile which is put in the level grid according to the overall level design. Player just has to cross this to confirm his account for the last point.
-
Portals: A portal will be like a door with particle shading in that and whenever this door is crossed it will transfer the player to the closing of next door. These doors will be placed according to the level design.
-
Rotator tiles: These tiles are mainly with the rotators on it which will turn the player to the opposite direction.
-
No movement tiles: When a player reaches to these tiles then our player control will not work for that particular tile.
-
Jumper tiles: Whenever a player reaches these tiles then player jumps in the air and in that particular condition when we tap our controls then the input will add into the queue just like the flow described in the player control section.
So, putting level obstacles and all others are very iterative process and this line is for reminding the respective designer to update it along with these iterative processes in case we add other features to the levels. Placing all these tiles into the level grid will be done on the bases of level progression and difficulty of these levels.
Player Lives
At the start of the first level, the player has been provided by a limited amount of lives which all are going to decrease on every retry, restart and for our new game. When lives are not equal to complete lives than timer starts (if and only if the user is present in the game) of 10 seconds for each live until it is equal to the total lives count i.e. 25 lives.
Game Objective
The Game objective of this game is mainly divided into three categories that are story and narrative, normal gems collection and level completion time record for each level.
-
Story and narrative: The main character is lost in some random planets and he has to learn his way up to his home by exploring eight planets. The game starts with a tutorial level with saying a message “Lost in Space” which sets a bar to give some hint to the player about the story and the main objective of that level is not only to give the player a time to learn controls but somehow indirectly this level is also describing the state of mind for our main protagonist. So, when first time player plays the tutorial level he was also somehow lost and the hex controls are very typical that user will die in that level several times to complete this level which is also telling a story of our main protagonist that he is lost in this planet and he has to move his way up to reach his home. So, the tutorial is helping us to make a narrative and this narrative is completely based on the agency we give to the player via over controls. The game will end with the completion of the eighth level which will be leading us to a ten-second cut scene of the reunion of our main protagonist with his families and home and after completion, the user will go into that tutorial level to start the same storyline again.
-
Normal gem collection: Each level is filled with a specific number of gems and when the user completes the level he will see the collected gem count out of total gems count in the level win screen. So, user can play that same level again and again if his gems are not equal to total gem count.
-
Level completion time: When a user completes any of the levels the completed time of that level will be shown on the level screen and user can retry level again and again to beat his record.
Game loops: In this section, I will be describing the core loop of the game which contains the main loop that player has to complete to progress in the game and a meta game loop which describes the subsets of game features that are not directly related to core game mechanism. In freemium games, the meta-game is most important because the player needs some motivation to come back in the game so meta-game feature might contain a quest, daily login reward and a gacha system. This is not the right definition of the meta-game because it varies this is just from a freemium point of view and it varies on different scenarios.
Core game loop
The core gameplay was simple and steady throughout the whole game that player had to start the level if he completes it he will go to the next level else he had to restart that same level again and complete it to progress in the game or unlock the next level.

Meta-game loop
Well, there are not any quest and gacha system in the game but to keep the player motivated or say busy I set game objectives which were described earlier in this same document heading with the game objective title. Apart from these game objective, there is a player lives system i.e. at the start of the first level, the player has been provided by a limited amount of lives which all are going to decrease on every retry, restart and for the new game. When lives are not equal to complete lives than timer starts of 10 seconds for each live until it is equal to the total lives count i.e. 25 lives.

Game Economy
There is not a much of game economy in this game except level progression because there are not any investment resources than can bring long time profit which somehow affects the gameplay for a freemium or a premium user and not any in-game currency. This game is a one-time experience of a narrative divided into a different world which is acting as a level here.
What I can do here is to talk about level progression and their difficulties, for maintaining good progression or difficulty curve we need levels with a variety of difficulties.
Progressions in the levels are very typical process and we have to give the user some sense of accomplishment, we can do this by following this level progression idea by continuously playing with the difficulty like keeping it up or down as compared to continuously increasing or decreasing.

In changed difficulty column we are increasing player difficulty in level 2, the user will get a feel of accomplishment after completing that level and will definitely play the level 3 and after completing that user will feel that he had just broken the game and became master of it by completing that next easy level. So to keep up the user excitement we will increase the difficulty again so he can feel some sense of defeat and this cycle will go on and on.
Monetization
Game monetization will be based on microtransaction and rewarded video ads to purchase lives. Well, when I was first designing this game I thought of game this will be a premium game without any microtransaction and ads. So there will be only scheduling based lives system when the player has zero lives. But decide later to make this game freemium. User can complete this game in two hours maximum if he doesn’t complete any game objective. If the user decided to complete the objectives also then it’s going to take some time. User retention will be good because he is not going to leave the game without completing it and he knows there are only eight planets and the total lifetime value of the game also depend upon the story and all world completion of the game.

Rewarded video ad button will be available if your lives count is less than five because if we turn on the video ad whenever our lives count is not equal to total life than there is no point of the given micro transaction for unlimited and full lives pack. There will be not any interstitial and banner ads in the game.






